With 68% of the population living in cities by 2050, last mile delivery expected to witness a CAGR of 20.3% and more people taking private rides than ever, urban environments are expected to endure an unsustainable level of congestion. This project investigated a solution to address these pressing issues, developing a product service system viable to implemented by 2050.

The Congested Future of Cities

A report from the United Nations estimates that 68% of the world population will be living in cities by 2050 (UN, 2021), double the current urban population. With urbanisation increasing, cities are becoming the focal points of the world. It is therefore crucial to predict future trends in these areas, and identify potential issues, in order to mitigate challenges in this setting. To get a well-rounded view on future urban areas, a STEEP analysis was undertaken, and from this key related issues were picked out and researched further. Congestion was found to be the key challenge of future urban environments.

Future Scope Wheel

By producing a future scope wheel, future issues could be identified, as well as future technology and other enablers in the social, environmental, economical and political categories which will be utilised throughout the project in the developing the solution. From the scoping the key issues around congestion could be realised in order to form a scenario and objective aim, as well as discovering enablers for use during the design and development of the product service system.

Figure 1. Future scope wheel

Users Demand For Private Rides

From a report by Mckinsey (McKinsey, 2021), the COVID-19 pandemic has increased the proportion of urban users taking private rides. This increase and high percentage of users taking private rides directly correlates to higher urban congestion. It is evident from data in the Mckinsey report that higher number of people using personal transport contributes to a higher traffic congestion, in many major cities. There is an increase in services such as Zipcar (Zipcar, 2022), but this still leads to users using an individual vehicle, with no significant improvement to cities public transport, or ride-sharing schemes such as Uber Pool and Lyft (Onde, 2019), this proportion of people using private rides is not likely to decrease in the near future.

Underfunded Transport Infrastructure

In many countries, the infrastructure is heavily underfunded.. American Society of Civil Engineers published a report (TTNews, 2020) stating that transportation infrastructure has been underfunded for years and that $4.1 trillion will be needed from 2020 through 2039 to sustain infrastructure. During this period, about $2 trillion spending is projected, leaving a gap of $2.1 trillion. This is the same in areas such as the UK (AECOM, 2022), and with around 65% of congestion from roadworks and bottlenecks (Highways.org, 2015), along with future underfunding this will continue to be an issue.

Unsustainable Vehicle Utilisation

With users owning their own vehicles, it is a known fact that cars are heavily underutilised. On average, cars are parked 96% of their life (RAC, 2021), and in cities such as London, they take up over 14km2 in space (City Monitor, 2020). Not only is valuable urban space being taken up by vehicles, but the amount of resources in a future car such as the lithium batteries are also being heavily underutilised. With the prediction that lithium is due to run out potential as soon as 2040 (Pv Magazine, 2020), and due to increasing demand, the supply of it could be under stain within the next few years (The Irish Times, 2021), this utilisation issue is a crucial issue to resolve.

Figure 2. Future lithium supply and demand forecast

Increase in Delivery Demand

Between 2020 and 2030, the global market for last mile delivery is expected to witness a CAGR of 20.3% (P&S Intelligence, (2021). There are also more varieties of deliveries, and with increasing consumer demand of deliveries in terms of the speed of the service, so it is critical there is infrastructure to meet this. It is likely that there will be disruptor's in this delivery industry, with companies such as Magway (Magway, 2022) revolutionising middle mile delivery by using underground tunnels to deliver parcels from warehouses to 'portals' in urban areas, 3000 articulated lorry loads through a single 1m diameter pipe, every single day. However, this does not solve last mile delivery. Magway are planning to interface with other future vehicles such as electric delivery vans, as well as autonomous delivery bots, however these last mile delivery forms could still have a negative impact on traffic flow. Another solution to delivery is drone technology, which has undergone trials from global companies such as Amazon (Wired, 2021) to solve this last mile delivery issue, but issues with drones range and air traffic pollution are large limitations for this technology.

Figure 3. Growth in the last mile delivery market

Project Definition

From the future scoping, it is clear to see that urban congestion is going to become a huge issue in 2040. This is made up of 3 main drivers; users lack of wanting to move to share mobility, the low utilisation of vehicles, and the increase in the delivery sector.

From this a future scenario can be realised - Level 5 fully autonomous vehicles have been legislated in urban environments, but companies operating these services have trouble meeting needs of private travelling users due to the public feel of their shared mobility vehicles. Therefore, congestion is worsening due to high private vehicle usage, and also due to an increase in delivery demand.

From the future scenario it is clear that there are 2 challenges; ensuring private mobility users, defined as 'premium users' shift to shared mobility and dealing with the increase in delivery demand to prevent higher congestion. These are combined to form an overarching project aim.

System Level Concept

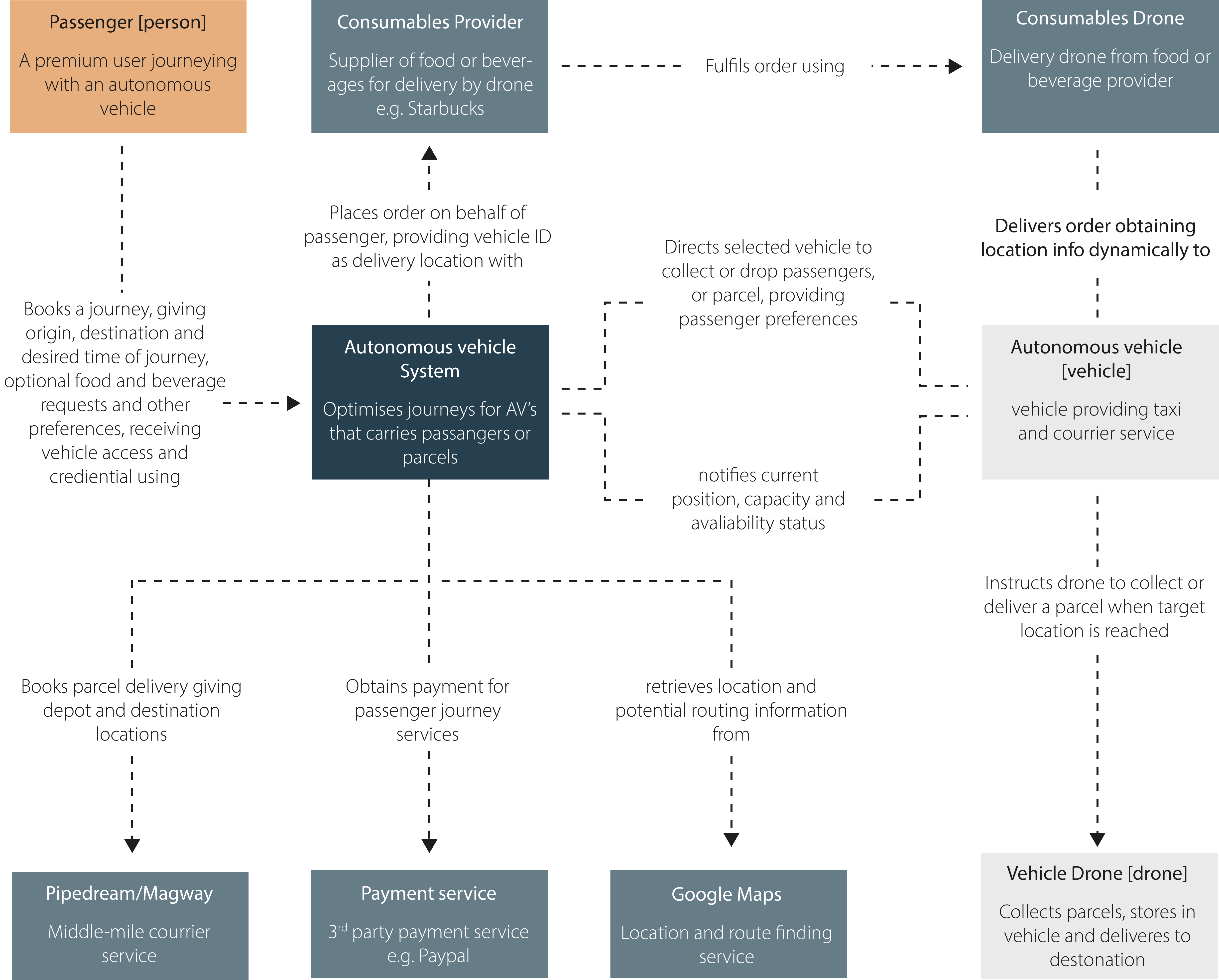
From the two design aims of parcel delivery and shared premium mobility, they were combined to form an overall proposed system. This system makes use of technology enablers such as drones, revolutionised middle mile delivery, and connected vehicles as well as infrastructure through 5G. The breakdown is done using the C4 method. This is 'level 1' of the system which is a simplified version so that an overview of all aspects can be clearly seen. For example, in the next level of the C4 diagram, the AV system box can be broken down further.

Figure 4. C4 level system diagram

The principle of the operation of the system is that the fleet of vehicles in the urban areas will be predominantly setup to user 'mode' during the peak demand for travel, and at off peak times they will mostly transform to parcel mode. With the enabler of 5G in urban areas so that cars are connected to a central system, which can optimise the fleet of vehicles depending on the demand. This optimisation will be further developed.

Figure 5. Showing times of predominant vehicle setup

By using this system principle, the vehicles will be utilised more and therefore less dead hours. There will also be less vehicles manufactured, and the vehicle is designed to be a '2 in 1' multi-purpose vehicle, leading to environmental benefits including a reduction in lithium battery manufacturing as this is a resource likely to become scarce or even run out in 2041 (Pv Magazine, 2020). By getting private mobility users to share, there is potential to fit users from 4 separate vehicles into 1, greatly reducing congestion. By delivering goods at off peak times, the number of delivery vehicles on the road at peak times will also be decreased. It will also allow goods to be delivered outside of normal delivery driver hours, but at time when people are likely to be home.

Interested in learning more? Feel free to reach out...

Vehicle Design

Exterior

The vehicle exterior went through several iterations. Initial designs included a shared seating area for passengers when they were in the vehicle, with a single set of double outward sliding doors. However, once we refined the requirements to accommodate each passenger's need for their own private space and entry while still accommodating four people in the overall vehicle, the vehicle's form had to undergo significant changes.

The chassis evolved from a traditional vehicle structure with the wheels arranged in a rectangular layout to a cruciform shape with the wheels arranged in a diamond formation. This design maximized space for each user, with two of the wheel hubs positioned under the passenger seats, minimizing the space they occupied within each passenger's area. With the weight concentrated in the middle of the vehicle and positioned lower due to the battery packs, stability would not be an issue with this new design.

Figure 6. Early-stage sketches of the vehicle design

The doors have been designed with a non-traditional vertical mechanism, following the vehicle's unique circular design. This allows them to slide upwards when opened, reducing the risk of hitting another vehicle or object on the street.

The virtual reality application 'Gravity Sketch' was used during the conceptual stage, as the sketches could be scaled up to real size in virtual reality, ensuring that the dimensions and proportions of the designs were realistic. The structure of the vehicle allows for four simultaneous individual premium ride experiences within a shared autonomous vehicle.

Figure 7. Outside view of the automotive vehicle

Interior

From user interviews, we've identified the main human factors associated with ownership and the features necessary to provide a customized, individual, and comfortable premium ride experience, all of which have been incorporated into VOYAGE:

  • Cleanliness and Hygiene: To ensure air quality and hygiene after each use, VOYAGE utilizes disinfectant thermo-fogging to clean the air against viruses, including Covid-19 (Transport Focus, 2021). Additionally, self-sanitizing handles are covered in a photocatalytic coating made from titanium dioxide, capable of decomposing bacteria through a chemical reaction activated by UV light (Dezeen, 2019). Vacuums integrated into the floor and lower part of the seat activate when the seat moves to ensure clean surfaces.
  • Safety and Control: Users have full control of VOYAGE via the app, control panel, or control knob. The control knob manages the personal assistant voice within the vehicle and features an emergency button or distress alarm, which halts the car and sends an SOS message to authorities or medical services. Other safety measures include mandatory seat belts for the car to start, GPS tracking, cashless payment through the app, visible user profiles, and background checks on users.
  • Customization, Comfort, and Entertainment: Each user's experience is completely personalized. From light intensity to music, temperature, seat inclination, or window display, every feature is controlled and chosen by the user through the control panel, app, or voice activation. Furthermore, VOYAGE syncs with the user's devices to display meetings, schedules, or any projections on the windows and screens. Unique entertainment experiences such as immersive VR or in-vehicle deliveries are also offered.
  • Private and Solo-Ride: To ensure a private ride experience, VOYAGE incorporates active noise-cancelling systems and physical separation between the four passengers in the vehicle. AR and VR technology are utilized to display anything and provide a panoramic screen view.

Figure 8. Interior of the vehicle

App & Control Panel

The user can interact with VOYAGE through either the phone app or the control panel within the vehicle, both seamlessly synchronized with each other and the vehicle itself. They serve as comprehensive command centres, governing every aspect of the journey, ranging from temperature and music selection to lighting preferences and ride mode adjustments. Additionally, the app facilitates ride booking, sends car arrival notifications, and displays trip information, including estimated time of arrival.

Upon boarding, the VOYAGE control panel, prominently featured in each suite (as illustrated in Figure 8), greets users with essential details such as their profile picture, allocated suite, current temperature, seat positioning, lighting intensity, location, route, and remaining travel time to the destination (default mode).

Moreover, through the control panel, users can delve into the array of unique ride experiences that VOYAGE offers, including the convenience of ordering deliveries en-route or immersing oneself in various environments. The latter encompasses three distinctive options: reality (default mode), augmented reality (with projections onto walls, ceiling, and window), or virtual reality (providing a complete 360-degree immersive experience). Notably, for hygiene and maintenance reasons, the vehicle refrains from providing virtual reality glasses. Instead, users are required to bring their own set, which seamlessly integrates with VOYAGE to facilitate the VR ride experience.

Figure 9. App interface

Vehicle Transformation

When VOYAGE isn't transporting users, it transforms into parcel mode during to provide last-mile delivery for parcels from urban delivery micro depots to people's homes. The transformation between modes is achieved by a second roof mechanism (see in figure 10) that lowers, and the foldable seats maximize storage.

The transformation is achieved thanks to Voyage's unique roof mechanism. Essentially, it consists of folding concertina plastic divisions connected to the secondary roof, creating a prismatic joint as shown in the diagram below.

Figure 10. Passenger mode and parcel mode of the vehicle

The transformed vehicle is designed for last-mile parcel delivery, transporting parcels from urban delivery station depots to their destinations. The parcels are picked up by the vehicle's drone, inserted into the vehicle via the opening roof, and stacked in compartments according to destination location. Each compartment has its own automatic roof door for the drone to insert or extract the corresponding parcel. Stacking is also facilitated by collecting parcels from the Magway depot, which are already sorted based on their proximity to their final destinations.

Key Future Enablers

A key enabler in this future system is an urban network of micro-delivery stations where VOYAGE can autonomously collect parcels. Magway is a revolutionary middle-mile company. They plan to implement an urban network of pipes that will connect to these delivery station 'nodes,' which are mapped based on the residential population to be within a 15-minute cycle of 97% of London's population. This demonstrates their potential to serve the urban population and integrate a last-mile service for delivering packages directly to consumers' homes from the 'nodes.'

Figure 11 illustrates how the parcels would be loaded onto the vehicle after being delivered to the delivery station nodes via underground pipes.

Figure 11. Mapping of urban delviery station nodes (left), and the system to load parcels onto the vehicle at these nodes (right)

The main challenge is loading and unloading parcels into the Voyage parcel mode. With UAVs, drones can carry higher payloads and fit into the Voyage vehicle to pick up parcels. However, specific drone design and attachment mechanisms must be developed. Current delivery drones have four propellers and a bottom mechanical component for gripping parcels. To fit into the vehicle's 14x18 inch holes, drones must have minimal failure risk. A lightweight cage mitigates drone failure. Due to stacked parcels and limited grip space, suction technologies were studied. The VGC10 vacuum gripper (Onrobot, 2022) integrates onto drones, using their battery as a power source.

Another challenge is drop-off security and safety. Skynet (Idea Connection, 2014) developed nets for direct delivery, ensuring parcel safety without human interaction. This approach could reduce delivery costs, utilizing CAD to demonstrate parcel delivery by drones. 'Roll-up' shutters protect parcels from rain, with sensors aligning with drone cameras for accurate parcel release.

Figure 12. Delivery nets

Having developed and embodied the vehicle and the two modes that it operates in, the method that the service operates in must now be considered. This includes communication methods for the vehicle, and the algorithm considerations for operation.

As the service serves customers in real time, it is important that these route optimisations are finding the solution fast, in a few seconds between the user ordering a ride and then being assigned a vehicle to pick them up. Therefore, it is important to use a heuristic method, which may not find the optimal solution, but it does it far quicker than an exact approach. A simple flow diagram was developed based on this information as seen in figure 13.

Figure 13. Heuristic algorithm

The model used to simulate the system can be broken down into a number of layers (seen in figure 14), which will be required for the system to function. This is a similar breakdown that the TSL uses in their SHIFT project (TSL - Imperial College London, 2021).

Voyage's modelling would be agent based, and this allows the evaluation of key performance indicators related to the different agents. The key agents in Voyage's system were detailed to demonstrate that if the system was modelled, what the main properties, behaviours including state logic (which is what state the agents are in e.g. waiting for pickup), and their KPI's. By running ABM simulations before deploying the system, the behaviour can be understood better as well as what governs its outcomes.

Figure 14. System layers for Agent Based Modelling

Potential Impact

The impact of the Voyage concept on urban systems, including the final reduction in congestion and potential energy and lithium savings, is pivotal for its success. Consequently, a thorough examination of the system's effects was conducted.

If there was a Voyage fleet of 4000 vehicles in London, akin in size to Addison Lee's, this could potentially provide 70 million rides annually, serving around 70,000 active users. Lyft's report reveals that 34% would avoid car ownership entirely because of Lyft, and 56% use their cars less because of the service. Applying these findings, it's estimated that for every Voyage vehicle, approximately six private cars could be taken off the road, with 24,000 potentially selling their cars and 40,000 reducing personal vehicle usage. This underscores the transformative potential of shared mobility solutions on urban transportation.

Figure 15. Impact of VOYAGE

A Voyage vehicle's delivery speed is approximately two times faster than current delivery rates from couriers such as Amazon Flex, who have a delivery rate of around 50 parcels in a 3-hour block (Ridester, 2022). This accelerated delivery rate could significantly reduce London's peak traffic by up to 30%, primarily by rescheduling deliveries to off-peak times.

It is estimated that a single Voyage vehicle could generate around £130,000 in revenue per year. This projection is supported by Seeking Alpha's estimation of shared robo-taxis earning around $85,000 annually (Seeking Alpha, 2020), which is boosted to around the estimated revenue value with the revenue potential from parcel deliver at times of lower demand for passenger rides.

Many thanks to our mentors at Imperial College London, industry experts that were engaged with, and TUM Munich with whom we partnered with for this project. Please download the report to learn more, and for the list of references mentioned within this article.

Related Articles